住房城乡建设部关于印发装配式混凝土结构建筑工程施工图设计文件技术审查要点的通知
各省、自治区住房城乡建设厅,直辖市建委(规划国土委),新疆生产建设兵团建设局:
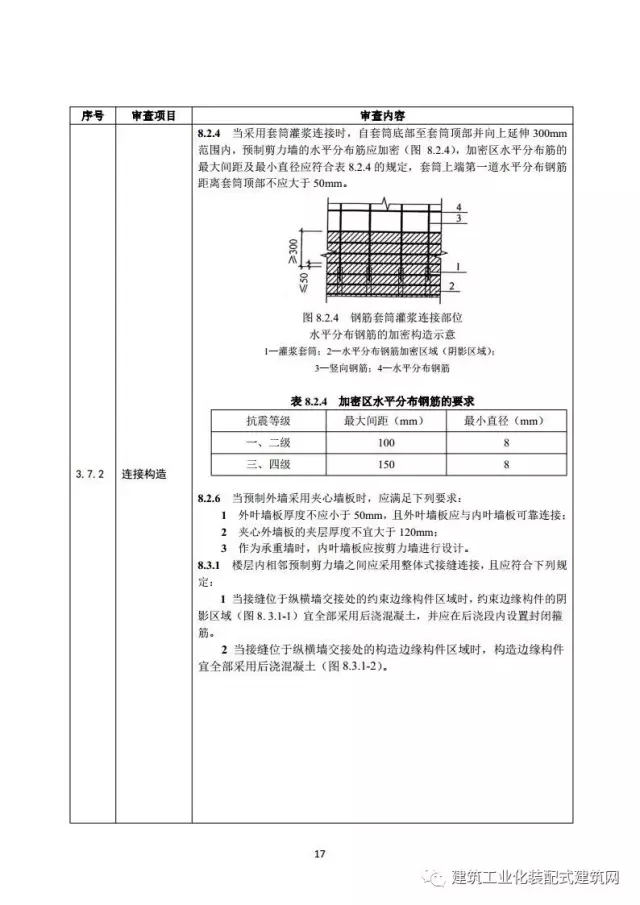
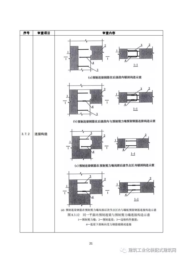
为贯彻落实中央城市工作会议精神和国务院办公厅《关于大力发展装配式建筑的指导意见》,指导和规范装配式混凝土结构建筑工程施工图设计文件审查工作,我部组织相关单位依据《装配式混凝土结构技术规程》等技术标准,编制了《装配式混凝土结构建筑工程施工图设计文件技术审查要点》。现印发给你们,请参照执行。
中华人民共和国住房和城乡建设部
15日
文件全文
(欢迎各大媒体转载,全面宣传推广装配式建筑!转载请注明出处)
微信公众号:xuebim
关注建筑行业BIM发展、研究建筑新技术,汇集建筑前沿信息!
← 微信扫一扫,关注我们+

BIM建筑网




























