自19世纪80年代,中国大地上便开始流传着“要想富,先修路”的说法,铁路运输一直是我国人员和物质流通的重要渠道,非航空、公路能比拟,而在涉及到国计民生的南水北调工程中,郑万铁路的特大桥工程施工显得格外重要及困难,如何通过当下最先进的BIM技术实现最优效益,成了困扰中国铁建的一大难题。
今天将为你展开详述『郑万铁路在赵河镇跨南水北调特大桥施工中的综合应用案例』
承建单位:中铁十五局集团五公司
作 者:中铁十五局集团五公司
广联达BIM业务华中大区技术总监 房建华
编辑整理:BIM改变未来
一、BIM应用前期准备
1.1 项目概况
新建郑州至万州铁路河南段自郑州东站引出、经郑州航空港区东侧设郑州南站,西南行经长葛、禹州、郏县、平顶山,越过伏牛山区余脉至南阳,经邓州入湖北省境内。由中铁十五局集团承建的ZWZQ-7标站前工程,起讫里程DK227+778.385~DK265+420.14,正线长度37.642km。标段起于方城站,途径方城县清河乡、赵河镇、社旗县桥头镇、南阳市宛城区红泥湾镇三县区四乡镇。标段起点邻近S331省道,线路跨越S103省道、S333省道、X013乡道及多条通村道路,与13处110KV以上高压电力线交叉,DK244+384处跨越南水北调干渠。
位于河南省南阳市方城县赵河镇上跨南水北调中线干渠1-(74+160+74)m连续梁-拱特殊结构工程,由第二分部中铁十五局集团五公司承建。连续梁-拱为典型的梁-拱组合结构。施工体量大,工艺复杂,施工周期长而又面临节点工期目标紧的现状,不可控因素多。尤其是跨越南水北调中线干渠范围的施工,对下穿干渠水质实行“零污染”要求。因此在面对诸多不利因素和风险量,如期顺利完成该项工程,对施工企业的综合管理水平是一项严峻的考验。另外该结构已被列为本标段的控制性工程,同时也是郑万铁路河南段全线的重点控制性工程之一。为此,集团公司领导高瞻远瞩,拟定在426#~481#墩2.014Km范围内作为BIM技术实施的范围。以BIM技术作为辅助施工管理的手段,同时确立围绕以该连续梁-拱作为BIM实施的核心的目标,力争顺利的完成该项工程,实现各项既定目标。
图1.1 74+160+74m连续梁-拱成桥效果图
1.2 BIM应用规划
基于此本项目引入BIM技术,力争通过BIM技术的应用妥善解决构件工程量审核,三维可视化交底,深化设计出图指导施工,进度管理,质量安全管理,成本管理探索6个层面的问题。在解决问题的同时,合理设置创效点;通过不断总结和深化应用,最终实现创造效益最大化。创效主要表现在经济效益和社会效益两个方面,因此需要制定详细的BIM实施规划,具体的规划流程如下:
图1.2-1 BIM实施规划流程图
1.3 组建BIM中心
前期,在集团公司和五公司两级相关主管领导,两级科技信息部的全程参与下,最终选定广联达BIM5D作为本项目的BIM平台服务商。然后在全公司范围内选择具有一定电脑软件操作基础,责任心强,施工经验丰富,善于沟通表达的技术人员作为BIM实施的专业人员。BIM实施的组织机构分为公司和项目两级。公司级由公司董事长/总经理作为“一把手”主管领导,公司总工程师作为主要的分管领导,科技信息部部长作为实施的具体责任人,科技信息部主管BIM人员负责直接与项目BIM中心沟通对接,并予以全面指导和检查督促项目级BIM应用。
项目级由项目经理全面领导,以BIM中心为核心,相关业务部门辅助参与,一线工点技术员、安全员全程参与的线性垂直管理体系。由成立的BIM中心根据项目特点,建立各类BIM规章制度。由项目工程部提供最新的设计图纸。由BIM中心根据高速铁路线性工程的要求,制定建模规则,按照设计图纸组织建模工作。用Autodesk Revit分别建立桩基、承台、加台、桥墩、连续梁、拱肋、预制简支箱梁、桥面构件等族库,用Tekla structures建立160m钢管拱肋模型;并对族库构件全部予以参数化,方便后期使用。将审核通过的模型导入BIM5D平台,将编排好的工期计划导入平台,完成BIM实施的准备工作。召开一线技术人员、专职安全人员进行BIM5D手机移动端的使用培训工作。
实施阶段由BIM中心负责定期维护模型,每天不间断的实时采集一线施工信息。并将构件实际工期信息录入平台,根据进度管理方案模拟情况,将工期现状直接反馈至项目领导。负责督促培训一线技术人员和专职安全员正确的使用BIM5D移动端,并且适时的指导;尤其是加强进度、质量安全模块的应用。同时还负责BIM产品功能升级后的数据更新和对下新功能交底工作,最终形成一个闭合的管理回路。
图1.3-1 BIM实施组织架构图
1.3.1 BIM中心管理职能
- 制定项目BIM 技术发展规划,建立 BIM 管理工作机制,做好国家 BIM 相关政策、文件的动态跟踪与发展趋势研究。
- 主导建立基于 BIM 实施的组织保障体系,保证 BIM 实施工作的正常运转、支持业务工作并持续优化改进。
- 通过对 BIM 技术的导入和应用,为各相关部门及项目部提供信息化支撑,做好相应软硬件的技术支持。
- 规范和整理项目在施工质量、进度、物资管理、成本控制、安全文明施工等方面的即时信息,为项目领导层提供管理和决策依据。
- 根据设计方案,结合项目工程策划及施工组织设计完成 BIM 基础模型、4D 模型、5D 模型及现场同步模型的建模工作,在项目全生命期的各阶段及时交付相应模型。
- 根据项目 BIM 应用策划及 BIM 工作模式的分析与判断指导和监督项目部BIM 技术应用工作。
- 选择专业强、综合实力强、技术能力强、产品链长、服务有保障的软件供应商建立长期合作伙伴关系,合理借助外部资源保证公司 BIM 技术的顺利实施。
- 制定 BIM 系统采购、权限分配、运行信息系统安全等方面的相关制度。
- 制定BIM 设备购置、管理、应用、维护、维修及报废等方面的相关制度。
- 项目部制定项目实施管理制度,明确项目管理的任务、时间进度等内容,预计项目进行中可能发生的变更和风险,有效地管理、控制、处理项目进程等问题。
- 数据维护制度,包括 BIM 模型数据标准、数据归档格式、访问权限等,形成统一的基于 BIM 技术的协同平台,避免产生数据在不同工作流程中无法传递和运转的情况。
- 培训管理制度,对于通用的 BIM 技术知识、实施流程、各环节交付标准等,制定整个 BIM 实施团队的培训计划;对于专职岗位,如 BIM 模型师等则制定专门的培训课程专项进行。
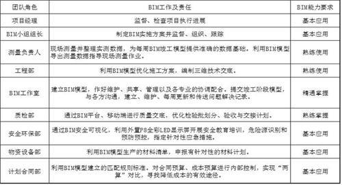
表1.3-2 参与BIM应用部门职责任务表
1.3.2 BIM工程师岗位职责
- 研究建筑行业 BIM 技术发展方向,制定项目 BIM 技术发展战略规划。
- 负责建立与完善 BIM 中心工作标准。
- 组织制定 BIM 中心年度工作计划和目标。
- 组织项目 BIM 应用策划并制定实施方案。
- 负责对项目部 BIM 实施工作进行监督与考核。
- 负责 BIM 应用相关技术产权的积累,组织项目内部与外部的技术交流活动。
- 制定 BIM 实施团队的培训计划,组织业务技术知识的学习。
- 完成上级领导交办的其他工作。
1.4 软硬件配置
1.4.1 软件配置
1.4.2 硬件配置
二、项目应用难点
2.1 构件工程量审核
传统常规的手段难以解决的构件工程量精确审核,尤其是复杂异形难以计算工程量的构件,通过BIM建模来解决工程量审核的问题。本项目双曲线托盘、顶帽、不规则散水坡,连续梁节块,张拉齿块,吊杆横梁均是复杂异形构件,常规方法难以计算,且计算精度不高。难以对设计图纸给出的数量精确复核,因此也谈不上责任成本的准确核算控制了。
2.2深化设计出图
高速铁路构件搭建,在设计上基本上都采用通用图;通用图在各条线上也有使用,图纸的精度应该较高。但是从钢筋建模的角度却发现,本项目仅在钢筋环节上就存在108处错漏项。二维图纸复核受剖、立面图限制不直观,很难在时间紧凑的图纸审核阶段就能全面发现问题。很多时候边施工边发现边处理问题,中间还存在着与设计单位沟通的时间问题;这一弊端大大的限制了施工效率,也正因如此体现出了BIM应用不可替代的技术价值。
复杂构件钢筋识图下料和正确安装排布,一直以来是困扰技术人员和作业班组的难题。二维图纸给出的剖面图、断面图等有限,很难直观的判别。而0#块的钢筋却又极为密集,因此采用Revit钢筋建模样下料;同样可以实现BIM三维交底可视化,对传统技术有了很好的补强作用。74+160+74m连续梁通用图给出了几个钢束相对坐标的控制断面,而没有出具每个节块分界线处的相对坐标。而钢束孔道坐标的定位精度,在很大程度上能够影响施加的有效预应力,而采用BIM技术就能够非常有效的解决该问题。利用强大的剖面出图功能,能够准确提取任意断面任意位置处的孔道相对坐标。
2.3 进度管理
传统常规的工期控制方法,通常是用Excel编制好工期表格,打印成纸质版后作为项目领导工期管控使用。但是该种方法很不直观,也无法表达清楚彼此工序之间的逻辑关系,更不用说工期滞后预计时间,局限性很大。但是利用BIM进度管理的功能,就能够妥善解决此问题。即在现有施工段的划分,施工作业班组,施工机械,模板等要素配置下,及时的实施预警,采取合理的纠偏措施,优化工期,避免因工期滞后,造成大量施工作业人员窝工,材料无序的占用,施工机具资源浪费,甚至在原有基础上为了赶工又加大了上述投入,加剧了项目的经济风险。采用BIM进度管理完全能够消除上述经济风险。
2.4 物资管理
项目物资管理是关键环节。施工过程中,经常会遇到施工主材、地材供应不上,施工队伍降低工效等料的情况。材料受价格浮动,重要节假日供料渠道不畅等因素影响;或者是为了不影响进度,不得已提前在价格相对较高的时候大量备料。这样容易造成资金时间价值的浪费和不利于节约成本。这也是一直以来,施工单位经常面对的问题,有效解决的方法不多。物资部门平时掌握的数量来源于工程部,获取面窄不利于物资管理。
2.5 质量安全管理
质量安全是工程建设行业永恒的主题。但是受本项目点多面广的影响,实际配置的质量安全数量人员再多,也难以有效的消除各类隐患。缺乏一个信息共享推送的平台,质量安全管理精力、物力投入大,却仍不能取得满意的效果。
2.6 施工现场管理
施工现场所有参与管理的人员都有义务管好质量、安全工作,同时充分利用冗余现的场时间学习图纸和规范。但是实际情况是,没有一款能够有效集成共享信息的平台,项目管理层,业务部门负责人,技术人员,质检人员,专职安全员手里能够收集到的信息有限,也不能实现共享。收集到的信息全部呈碎片状,无法整合到一起共享使用。这就造成了现场的各类技术和安全风险源得不到解决,彼此发现的共性问题,而对方并不知晓,更谈不上及时监管和消除。无法打通的信息障碍通道,造成了共同遗漏的管理盲区。这样加剧了管理精力的无限投入,同时也难以发挥出有效的管理作用。另外技术人员每天的工作量很大,长时间的背着纸质版的图纸和规范也不现实,而信息时代借助手机APP就能够快速的实现查看任意图纸和规范,甚至于其他各类数据,这就需要一个完备实时更新的数据库和一款支持手机APP使用的平台。
针对上述项目难点,利用BIM技术的强大功能,力争妥善解决二维图纸工程量审核难,钢筋排布不合理,复杂构件钢筋下料尺寸难以解决的问题。同时利用BIM5D平台解决进度管理的问题,BIM5D移动端的强化使用,加大现场质量、安全的管控能力。
三、应用方法和流程
3.1 BIM审核构件工程量
利用已建立好的Revit模型或已导入广联达BIM5D平台的构件工程量查询功能,根据需要提取所需部位的构件混凝土数量。提取的该工程数量,以表格汇总的形式分发至工程部,工程部会根据和设计量差,及时的找设计单位沟通,修正数量,为企业挽回损失。以48+80+48m连续梁为例,建模过程中就发现,建模数量327.89m3。而通用设计图给出的单个0#块数量为251.223m3,两者相差76.606m3。也就意味着设计图纸单个0#块少给76.606m3,而在已完成的0#块混凝土报量上也印证了这一点。
同时该工程数量作为现场精细化控制混凝土数量的重要依据。精细化控制在线性工程路桥行业方面的意义尤为重要,桩基工程和普通桥墩工程由于钢筋笼配筋数量有限,不算密集,也基本上占不了太多体积,可以忽略钢筋体积不计。但是在连续梁上就显得尤为重要了,连续梁节块内钢筋非常密集,预应力孔道所占的比重也很大,包括纵向,横向,竖向预应力的张拉槽口,所占据的体积非常客观。如果在现场技术员在向拌和站报量的时候,如果不考虑扣除该部分体积或估算不准体积,就会造成混凝土无端的严重浪费。以74+160+74m连续梁0#节块为例,建模数量1151.447m3,而钢筋和预应力孔道等就占据了26.83m3,如果向拌和站报量的时候此部分体积预估不准确的话,就会造成直接的损失。从应用的情况来看,利用BIM构件工程量审核及钢筋复核功能,为项目和企业挽回了构件混凝土和钢筋数量不足带来的损失。
从应用的实际效果来看,构件工程量审核修正了复杂构件设计错漏问题。精细化报量帮助现场解决了混凝土损耗偏差超过2%的现象,目前已经控制在2%以内,应用效果明显。
图3.1-1 48+80+48m连续梁0#块模型量构件工程量查询
图3.1-2 48+80+48m连续梁0#块设计图纸提供的数量
图3.1-3 74+160+74m连续梁0#块模型构件工程量+二维码
图3.1-4 现场技术人员扫二维码跟踪信息
3.2 深化设计
针对钢筋传统审核困难的现状,利用BIM技术钢筋建模功能,解决了复杂构件钢筋的三维排布可视化排布的问题。具体表现在利用Revit钢筋模型搭建功能,就能够发现设计图纸钢筋排布的不合理性,同时深化设计,提出重新解决的方案,同时也实现了复杂构件钢筋三维可视化。至于钢筋下料不准确的问题,利用Revit尺寸导出CAD出图功能就能够有效的解决上述问题。而利用Revit特有的剖面功能就能够任意提取任何截面的预应力孔道坐标,方便了连续梁工点技术员和作业班组的使用,精确的孔道定位是实现预应力有效施加的前提,降低预应力损失的风险和桥梁局部内力分布不均匀现象。在BIM应用后,实实在在的解决了过去难以解决的技术问题,解决问题的能力得到了加强。
从实际应用效果来看,钢筋深化设计出图和预应力孔道相对坐标提取;深受现场技术人员和作业班组的欢迎,无形中大大降低了返工的风险。
图3.2-1 复杂钢筋翻样出图
图3.2-2 预应力孔道相对坐标提
3.3 进度管理
高速铁路线性工程从线路分布情况来看,属于典型的“细长条带”状,点多面广。正是因为线性工程作业工点分散,不像段性工程那么容易集中组织施工。因此只能科学的采取流水施工作业,尽可能的充分利用作业面。同时减少因来回调配施工机械,减少机械在便道上空转的时间;进而造成资源浪费,因此应用BIM的深层价值反而比房屋建筑市场的潜力更大。
桩基、承台、桥墩、连续梁构件体量大,各工点一次性投入作业人员和施工机具耗费巨大。如果在现有的施工要素配置下,工期一旦出现不可控的情况,会给项目带来很大的风险。合理的工期安排应符合“S”型曲线,遵循前期资金投入少,中期资金投入最大,后期资金投入较少的原则。好多项目并没有遵循此原则,导致前期资金投入少或投入过大,中期投入偏少,后期投入剧增,甚至出现成倍增加施工资源的状况。出现此种情况对项目和企业的成本控制极为不利,既增加了项目和企业的经济风险,同时浪费掉了宝贵的资金时间价值。出现上述问题的根本原因就是对工期把控手段不足,不能及时采取措施纠偏。传统意义上的工期编制,基本上都是采用EXCEL表的方式较多。此种方法能够直观的表达构件开始与结束时间,但是无法表达不同工序之间的逻辑关系,仅能够表达相邻工序或构件之间的逻辑关系,局限性较大。
本项目的做法是,首先按照业主给予的节点工期目标,倒排工期细化分解至每一个具体构件,然后利用Project软件编排工期计划,在编排工期计划时,注意检查构件工序间的逻辑关系是否正确,这也是实施BIM4D工期计划编排最基础最重要的环节。导入BIM5D平台后,根据每天的进度情况及时的录入数据。系统会根据录入的当前实际进度数据,计算出在当前的时间标尺下整个工点最后一道工序预计开始和预计完成时间。完全可以直观的判断出,该工点实际进度和计划进度的相对关系。同时系统内置的进度方案模拟功能,通过不同的颜色标识,以动画播放的方式显示构件进度状态,直接从纸面化转变为可视化,视觉的冲击更能让管理层敏锐的认识到当前进度的情况。从进度应用的实际情况看,及时的发现并计算出了工期滞后的天数,起到了一定的预警作用。
进度管理的应用,首先从预警的角度,帮助领导层直观敏锐的发现问题。及时采取措施纠偏,摆脱了传统意义上的工期预警感不足的问题。
图3.3-1 进度管理流程图
图3.3-2 基于计划进度的模拟建造分析
图3.3-3 计划进度与实际进度对比
图3.3-4 进度照片按照施工部位实时上传
图3.3-5 劳动力按照施工部位、工种信息统计
图3.3-6 进度总览
3.4 物资管控
通过BIM5D资源曲线功能,按照计划进度的推进;以月度为基本单位,将完成混凝土数量的任务进行拆分至每月。根据实际进度信息的录入,系统会自动生成按实际每个月混凝土用量的资源分配。这样物资部门就可以根据资源趋势曲线图来灵活的掌握混凝土用量信息,根据此类信息由项目工地试验室按照不同标号混凝土,分别推算水泥,砂子,石子,外加剂的用量。物资部根据试验室提供的配比,即可准确的进行备料,有针对性的规避价格浮动因素的影响。
从实际因应用效果来看,物资综合管控,提高了物资管理人员的按需及时获取工程量信息的效率。同时根据进度的持续和任务拆分派分,更有计划性和目的性的去考虑备料,节省了资金,也提高了项目的资金周转使用率。
图3.4-1 随进度持续推进按照计划和实际信息平均每月混凝土拆分任务
图3.4-2 物资多维度控制
3.5 质量安全管理
通过引入BIM5D技术,现场质量安全管理人员,只需要按照流程,发起整改通知,明确责任人,参与人,定好整改时间。而整改人需要按照推送问题的要求,及时整改并报请验收,发起人通过赶赴现场实地验收,拍照验收整改完成至此完成整个流程的闭合。该模块的最大优势就是,加强了内部管控手段,也按照权限实现了数据共享。
质量、安全模块的应用,增强了现场质量、安全管控的意识,能够做到更加踏实的去作好管理,属于无形中降低风险的隐形效益。
图3.5-1 挂篮垫梁质量整改推送
图3.5-2 挂篮轨道锚固螺母整改推送流程
图3.5-3 质量安全分布趋势
3.6 施工现场
本项目实行工点管理的模式,一线技术人员和安全员手机上均安装有BIM5D手机移动端。进度照片按照工点,每天由工点技术人员上传进度照片,并对进度照片予以详细描述,具体到部位,同时输入工种和作业人数。质量、安全模块持续使用。另外升级后的版本具备了工艺工法库的功能,同时构件跟踪的功能里新建管控点的模块,新增的云文档里实现了能够查询资料库数据功能。上述三大功能的实现,是一项具有重大技术进步意义的应用突破。从实际应用反馈的情况来看,工艺工法库的引入,直接解决了一线技术员手机上随时查看技术交底,施工工艺,质量验收标准等内容。构件跟踪里的实测实量功能直接的有了对质量验收强制性标准的监控预警功能,现场管理手段更为灵活。云文档能够查询到工艺工法以外的数据,如连续梁节块挂篮立模标高指令等数据。上述功能的首次实现,这不能不说是对传统技术的颠覆,一线技术人员也感受到了信息技术的力量。最重要的是有了一个共享信息的平台,打通了信息传递的孤岛障碍,尤其是在质量安全模块体现的更为明显。BIM5D移动端强大的功能,得到了广大技术员的肯定,技术管理工作更加游刃有余。
图3.6-1 工艺工法库的使用流程
图3.6-2 构件追踪现场实测实量比对
3.7 预算管理探索
施工单位承接项目,除了按照既定合同工期,在确保质量、安全的前提下完工外。还要作好成本管控,通过合同预算,成本预算两算对比,最大限度的追求利润。本项目作为公司实施BIM的第一个项目,按照工程量清单计价的模式,利用综合单价法分项计算清单项目,再汇总得到工程总造价。按照系统要求,作好编码,项目特征描述,单位,综合单价,合价等细目编制预算表。通过探索使用,摸索出一套BIM技术与预算相结合的使用方法。
通过本项目预算管理的探索,总结出一套符合线性工程规范的清单计价应用,为今后BIM项目提供借鉴作用。
图3.7 “两算”对比资金趋势
3.8 工艺流程图
最终根据本项目的实际应用,从建模阶段,模型建立和模型审核,工期编排,导入广联达BIM5D,指导现场具体应用和模型基本数据维护等方面,通过线性垂直流程图的方式,再现本项目BIM应用的思路和方法。
图3.8-1 BIM应用流程图
四、效果总结
4.1 项目综合效益
通过一年多的应用,BIM在本项目的实施价值已经显现。本项目BIM应用成果在2016年河南省首届BIM“中原杯”上,一举夺得综合、土建、钢结构二等奖3项。在2017年由中国图学学会组织举办的第六届“龙图杯”BIM全国大赛上顺利斩获施工组一等奖,社会效益愈发明显。通过应用也取得了非常可观的经济效益,本项目将一如既往的加强应用,不断完善机制,加强过程管控 ,总结经验,为以后类似项目的应用提供借鉴经验。
本项目自BIM应用以来,截至目前已经举办大中型观摩会13次。郑万客专河南公司在马副总经理的带领下,工程部,质检部,信息化中心,南阳指挥部参加观摩的单次人数规模超过20人的就有7次。中铁十五局集团公司2016年12月份在郑万项目举办的BIM观摩会,在集团公司副总经理(主持经理层工作)丁总,党委副书记、工会主席陈主席,副总经理兼郑万项目部经理金总,集团公司机关相关部门负责人以及各区域指挥部、直属铁路工程项目部、工程公司行政、技术主要负责人共147人参加观摩会,创下本项目单次观摩会人数之最。
图4.1-1 观摩活动现场
经过持续应用,本项目最终获得了良好的经济效益,隐形效益也相当客观,效益统计从定性和定量两个方面评价,详见下表。
图4.1-2 BIM应用经济效益统计表
4.2 人才培养总结
本项目属于集团公司第一批实施的BIM项目。BIM实施人员具有一定计算机操作基础并有着丰富施工经验的技术人员。由于BIM实施基本处于零起步阶段,按照与合作方咨询公司共同建模的原则,参与建模工作。在应用前期,由广联达派出专业建模技术人员,在本项目集中举行5天的Revit建模培训和广联达BIM5D使用培训的工作。培训从Revit模型界面的基本功能按钮进行讲解,按照类似项目建模标准规则,不同类型族库的应用方法,不同构件族的建立,项目内的构件模型搭建的流程进行实际操作培训。族是组成项目的基本单元,是参数信息的载体。族的建模精度直接决定了模型在实施阶段加载信息的准确性。通过培训要达到,项目实施BIM人员能够熟悉软件,能够独立初步创建模型。
经过项目的实践,汇总出一套企业自己的人才培训制度、BIM应用考核制度等。
表4.2-1 考核分值分布表
表4.2-2 考核等级表
表4.2-3 BIM实施训后人员分布
4.3 BIM应用方案总结
经过BIM技术的深度应用,企业成功建立了BIM技术实施方案、BIM模型创建深度标准、建立BIM应用规章制度等一系列成本的制度参考方案,为企业后续BIM技术应用提供可复制、可借鉴的方法论。
图4.3 BIM技术实施方案
4.4 获奖信息
本项目BIM应用成果在2016年河南省首届BIM“中原杯”上,一举夺得综合、土建、钢结构二等奖3项。在2017年由中国图学学会组织举办的第六届“龙图杯”BIM全国大赛上顺利斩获施工组一等奖,社会效益愈发明显。
图4.4-1 第六届“龙图杯”BIM全国大赛获奖情况
图4.4-2河南省首届BIM“中原杯”获奖情况
感谢中铁十五局集团五公司的大力支持!
下一期,将为您详细讲解中铁十五局集团五公司在本项目中的BIM应用方案及BIM模型标准,希望能够给尚未深度应用BIM技术的企业有所帮助。
BIM之路从未孤单,我是BIM改变未来,我在明天等你。

BIM建筑网





































