成都市人民政府关于印发成都市智能建造试点城市建设实施方案的通知
成府函〔2023〕34号
各区(市)县政府(管委会),市政府各部门:
现将《成都市智能建造试点城市建设实施方案》印发你们,请结合实际认真贯彻落实。
成都市人民政府
2023年4月20日
成都市智能建造试点城市建设实施方案
为贯彻落实党中央、国务院决策部署,助力践行新发展理念的公园城市示范区建设,围绕建筑业高质量发展总体目标,推动住房和城乡建设领域数字化、信息化、智能化转型发展,根据《住房和城乡建设部关于印发“十四五”建筑业发展规划》(建市〔2022〕11号)、《住房城乡建设部等部门关于推动智能建造与建筑工业化协同发展的指导意见》(建市〔2020〕60号)、《四川省住房和城乡建设厅等部门关于推动智能建造与建筑工业化协同发展的实施意见》(川建建发〔2021〕173号)以及智能建造试点城市建设要求,结合我市实际,制定本实施方案。
一、指导思想
以习近平新时代中国特色社会主义思想为指导,全面贯彻党的二十大精神,坚持新发展理念,以深化建筑业供给侧结构性改革为主线,以建筑业转型升级和高质量发展为目标,以大力发展建筑工业化为载体,以“政府引导、市场主体,创新驱动、融合发展,试点先行、分步推进”为原则,推动技术研发,培育产业发展,加大集成应用,建立建筑全生命周期的数字化管理体系,构建基于数据驱动的智能化建筑产业链闭环体系,逐步实现智能建造与建筑工业化协同发展。
二、试点目标和实施计划
建立与智能建造发展相适应的政策体系、发展路径和监管模式,加快推动建筑业与先进制造技术、新一代信息技术的深度融合,培育一批具有智能建造关键核心技术和系统解决方案能力的骨干建筑企业,发展智能建造新产业,完善智能建造产业链,促进建筑业转型升级、推动高质量发展。
2023年,明确智能建造试点城市建设任务,启动试点工作。完善智能建造产业和市场发展推进政策,完成成都市(建筑信息模型)BIM技术应用管理平台基本功能建设,探索与智能建造相适应的管理机制;培育具有智能建造相关能力的企业,启动一批智能建造示范项目建设,智能建造试点城市建设形成良好开局。
2024年,进一步扩大智能建造试点范围,初步构建智能建造产业链。加大智能建造在工程建设各环节应用,探索形成涵盖科研、设计、生产、施工等全流程融合一体的智能建造管理模式;智能建造骨干企业数量不断增加,企业核心竞争力进一步增强,人才队伍不断壮大,装备和技术水平不断提升,科技创新对高质量发展的支撑作用初步显现。
2025年,进一步推广智能建造技术应用,构建智能建造技术标准、人才队伍和产业体系。智能建造政策和技术标准体系基本形成,智能建造人才队伍建设机制相对完善,建筑领域科技创新能力进一步增强,基于智能建造的工程管理机制和质量监管模式基本形成,形成一批可复制可推广的经验和案例,智能建造试点城市任务圆满完成。
三、重点任务
(一)加快推进完善政策体系建设
1.建立智能建造试点城市建设工作推进机制。明确部门分工,梳理行业、企业在推进智能建造过程中的主要作用和职责,细化智能建造试点目标任务、实施计划、重点工作、督查考核及保障措施,确保试点工作扎实推进。(责任单位:市住建局)
2.制定促进智能建造发展的一揽子政策措施。结合我市产业建圈强链、智能制造、数字经济、智慧蓉城建设等相关工作,在土地、规划、财政、科技等方面,逐步完善与智能建造相关的政策措施,或进一步加大现有政策对智能建造发展的支持力度。制定企业奖励激励和经济优惠政策,吸引外地具有智能建造系统解决方案的优势企业落户成都。鼓励本地企业通过招引、研发、合作等措施提升自身智能化水平。将智能建造技术研发、成果应用等情况纳入我市优质项目评价、企业评先和信用评价内容。(责任单位:市住建局,市发改委、市规划和自然资源局、市经信局市新经济委、市科技局、市财政局。逗号前为牵头单位,下同)
(二)加快技术标准体系建设
3.坚持标准先行。完善BIM应用技术标准,结合实际研究制定民用建筑和市政基础设施在设计审查、施工验收、运营维护等环节应用BIM的技术规定;围绕设计、施工工艺、部品部件、监督管理4个标准化目标,建设标准化部品部件模型库并逐步完善,提升装配化、标准化水平;结合智能建造示范项目建设,制定数字化设计、智能生产、智能施工相关应用和管理技术标准,探索基于智能建造技术应用的工程计价标准,逐步构建并完善我市智能建造技术标准体系。(责任单位:市住建局)
(三)探索创新工程建设管理机制
4.构建工程项目全生命周期监管机制。整合现有信息化系统资源,以工程项目为主线,通过数据共享互通,纵向加强项目储备、项目开工准备、项目建设、项目运维管理、项目灭失全生命周期闭环管理,通过设定阈值,对项目实施监测预警,实时跟踪掌握项目进度情况,及时解决项目推进过程中存在的矛盾困难;横向强化监管部门、建设单位、勘察设计企业、施工企业、监理企业五方责任主体履行职责,通过数据汇聚,形成可查询可追溯的数据链,进一步督促五方责任主体履职尽责,确保项目质量、进度按计划有序推进。(责任单位:市住建局,市发改委、市规划和自然资源局、市网络理政办)
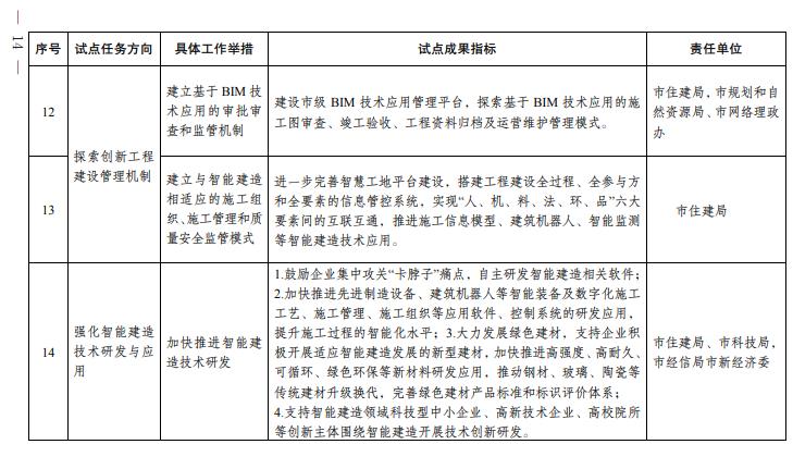
5.建立基于BIM技术应用的全过程管理机制。建设市级BIM技术应用管理平台,探索基于BIM技术应用的施工图审查、施工、竣工验收、工程资料归档及运营维护管理模式。(责任单位:市住建局,市规划和自然资源局、市网络理政办)
6.建立与智能建造相适应的施工组织、施工管理和质量安全监管模式。进一步完善智慧工地平台建设,搭建工程建设全过程、全参与方和全要素的信息管控系统,实现“人、机、料、法、环、品”六大要素间的互联互通,推进施工信息模型、建造机器人、智能监测等智能建造技术应用。(责任单位:市住建局)
(四)强化智能建造技术研发与应用
7.加快推进智能建造技术研发。支持智能建造领域科技型中小企业、高新技术企业、高校院所等创新主体围绕智能建造开展技术创新研发。鼓励企业集中攻关“卡脖子”痛点,自主研发智能建造相关软件,开发打通设计与生产数字化信息交互的软件,建立设计BIM模型与部品部件生产加工的数据通道;加快推进先进制造设备、建筑机器人等智能装备及数字化施工工艺、施工管理、施工组织等应用软件、控制系统的研发应用,提升施工过程的智能化水平;大力发展绿色建材,支持企业积极开展适应智能建造发展的新型建材研发,加快推进高强度、高耐久、可循环、绿色环保等新材料研发应用,推动钢材、玻璃、陶瓷等传统建材升级换代,完善绿色建材产品标准和标识评价体系。(责任单位:市住建局、市科技局,市经信局市新经济委)
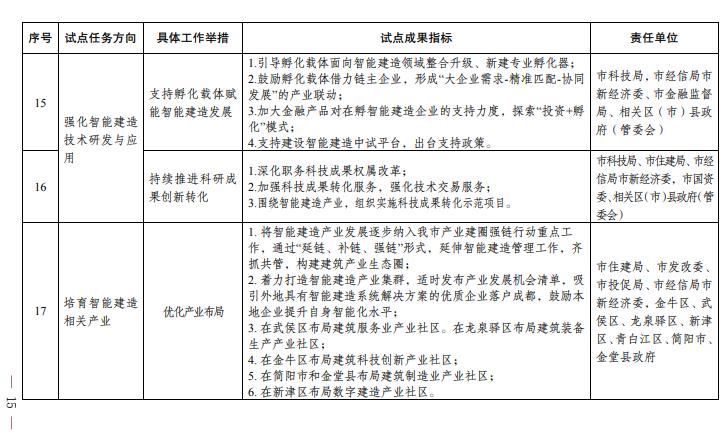
8.支持孵化载体赋能智能建造发展。推动孵化载体高质量发展,引导我市孵化载体面向智能建造领域整合升级、新建专业孵化器;鼓励孵化载体借力链主企业,形成“大企业需求-精准匹配-协同发展”的产业联动;加大金融产品对在孵智能建造企业的支持力度,探索“投资+孵化”模式。支持建设智能建造中试平台,出台支持科技成果转化中试平台建设的相关政策,支持在我市登记备案的中试平台面向创新主体提供开放共享服务。[责任单位:市科技局,市经信局市新经济委、市金融监管局、相关区(市)县政府(管委会)]
9.持续推进科研成果创新转化。深化职务科技成果权属改革,开展赋予科研人员职务科技成果所有权或长期使用权改革,建立技术类国有资产差别化管理制度,落实以增加知识价值为导向的分配政策,鼓励支持在蓉注册科技企业在成果转化中设置“同股不同权”的股权制度,健全职务科技成果权属改革容错纠错免责机制。加强科技成果转化服务,强化技术交易服务,完善技术转移服务机构的科技成果信息发布、价格发现、交易转让等功能建设,加快高校院所科技成果转移转化和产业化应用;围绕智能建造产业,组织实施科技成果转化示范项目。[责任单位:市科技局、市住建局、市经信局市新经济委,市国资委、相关区(市)县政府(管委会)]
(五)培育智能建造相关产业
10.优化产业布局。坚持以产业建圈强链理念,推动智能建造产业高质量发展,依托现有新材料产业园,集聚建筑行业发展资源,将智能建造融入相关产业链发展,通过“延链、补链、强链”形式,延伸智能建造管理工作,齐抓共管,构建建筑产业生态圈,成为引领全省建筑业高质量发展的重要增长极。着力打造智能建造产业集群,适时发布产业发展机会清单。在武侯区、龙泉驿区分别布局建筑服务业产业社区和建筑装备生产产业社区,在金牛区布局建筑科技创新产业社区,在简阳市、金堂县、青白江区布局建筑制造业产业社区,引导智能建造装备研发制造和应用,在新津区布局数字建造产业社区,引育数字基建、数字建造、智能网联等细分产业。(责任单位:市住建局、市发改委、市投促局、市经信局市新经济委,金牛区、武侯区、龙泉驿区、青白江区、新津区、简阳市、金堂县政府)
11.加快培育工程总承包企业。支持有条件的施工企业、设计企业申请工程总承包资质,鼓励企业通过兼并、收购、重组等方式整合优质资源,完善组织机构、专业设置和人员结构,开展智能建造专业人才队伍建设。建立特级、一级工程总承包企业考核评估制度,引导建设单位和工程总承包单位以提升建筑最终产品和综合效益为目标,推进产业链上下游资源共享、系统集成和联动发展。积极推行工程总承包模式,完善工程总承包相关配套管理制度,建立与工程总承包模式相适应的招标投标、施工许可、分包管理、工程造价、竣工验收等管理制度,推进工程总承包报价部分计算机辅助评标,切实维护好公开、公平、公正的招投标市场环境。鼓励政府投资项目、智能建造示范项目采用工程总承包模式,有智能建造要求的,在招投标文件中予以明确。[责任单位:市住建局,各区(市)县政府(管委会)]
12.大力发展智能建造器械租赁市场。鼓励相关企业大力引进、采购先进的建筑机器人、智能监测、智能移动终端等智能设备,提升建造设备智能化水平,发展租赁市场。鼓励租赁企业数字化、信息化转型升级,通过大数据、产业互联网、物联网和区块链等信息化措施,发布智能设备的租赁信息和工程项目对智能设备的需求信息,搭建“企业+市场+现场”联动新模式以解决行业的信息不对称、资金结算难、合同信用缺失、人才培养跟不上、服务标准不完善等难题,规范引领租赁行业整体发展,推动智能设备在全市建筑工地推广应用。(责任单位:市住建局、市市场监管局)
13.推进部品部件生产企业智能化发展。推动工程建设全生命周期数字化管理,引导在蓉装配式部品部件和钢结构构件生产企业向数字化、智能化转型,推进智能生产装备升级、建设预制混凝土构件智能生产线,试点应用自动化钢筋制备、智能化模具作业、高精度混凝土布料等设备,推动自动化排产、标准化生产;建设钢结构构件智能生产线,推进智能化装备、智能机器人应用试点,实现各生产流程少人化、无人化。[责任单位:市经信局市新经济委,市住建局、相关区(市)县政府(管委会)]
(六)开展智能建造项目示范
14.充分发挥政府引领示范作用,要求新建轨道交通项目、单体建筑面积大于3万平方米(含)或计容总建筑面积大于10万平方米(含)的大型房屋建筑项目、投资额大于5亿元的重大市政项目应开展智能建造项目示范,在项目立项阶段应考虑采用智能建造技术相关要求。充分发挥龙头企业优势,鼓励在蓉龙头建筑业企业承担的其他项目自主开展智能建造项目示范。[责任单位:市住建局,市发改委、相关区(市)县政府(管委会)
(七)加强智能建造人才培育
15.鼓励在蓉高校和职业(技工)院校调整学科(专业)设置,与在蓉规模以上企业合作开展人才培养、合作建设学生实训(实习)基地,为成都智能建造相关产业发展培养人才。依托成都市继续教育基地,编制智能建造相关教材,采用多媒体理论教育与计算机实际操作等多种教学模式,将智能建造相关专业课程融入专业技术人员继续教育。建立智能建造人才培养和发展机制,研究适合智能建造发展的用工制度和企业智能建造人才储备制度,开展建筑产业工人培育和建筑职业技能人才竞赛,大力推动建筑工人职业化发展,促进建筑业农民工向新时代建筑产业工人转型。(责任单位:市人社局、市教育局、市住建局)
四、保障措施
(一)加强组织领导
结合“新城建”试点,依托成都市城市体检和新城建试点工作领导小组,建立市区联动、部门协同的工作推进机制,会同发改、经信、科技、规划和自然资源、人社、教育、财政等部门和相关区(市)县政府(管委会)协同推进,及时协调解决试点工作中的问题,确保试点工作顺利开展。[责任单位:市级有关部门,各区(市)县政府(管委会)]
(二)加强财政保障力度
加大对智能建造试点工作支持力度,在市级现有产业、科技、建圈强链等支持政策中,对市级部门在开展技术论证和标准编制等方面予以支持,对符合要求的智能建造相关的电子信息、装备制造、新型材料等产业项目、智能建造类科研项目、产业类项目智能改造予以支持。[责任单位:各区(市)县政府(管委会),市财政局、市发改委、市经信局市新经济委、市科技局、市住建局]
(三)强化目标考核
将智能建造有关工作纳入市委市政府深化改革、审批制度改革、智慧蓉城建设、产业建圈强链等重大工作任务,压实主体任务和责任,建立健全督办、巡查、跟踪指导、考核评价、责任追究等机制,加强对各区(市)县执行政策、标准、目标的监督考核,严格按照建设计划和时间节点对完成情况进行考评。[责任单位:市级有关部门,各区(市)县政府(管委会)]
(四)加强宣传推广
各有关部门、各区(市)县政府(管委会)通过电视、报纸、官网、自媒体等多种形式及时宣传报道试点工作,加强宣传引导,提升建筑业企业和社会大众对智能建造工作的认识和了解,营造发展氛围。对试点中出现的先进经验和经典案例,积极向住房城乡建设部、住房城乡建设厅推荐,适时召开现场观摩会,在全市推广应用。[责任单位:市级有关部门,各区(市)县政府(管委会)]

BIM建筑网






