BIM建筑网
更专业的BIM技术学习网站!


BIM问答|每周一梳理“住宅小区室外管线设计统一技术规定--地下室顶板覆土深度要求”

BIM问答|每周一梳理“住宅小区室外管线设计统一技术规定--地下室顶板覆土深度要求”

BIM问答|每周一梳理“住宅小区室外管线设计统一技术规定--地下室顶板覆土深度要求”

BIM问答|每周一梳理“住宅小区室外管线设计统一技术规定--地下室顶板覆土深度要求”

BIM问答|每周一梳理“住宅小区室外管线设计统一技术规定--地下室顶板覆土深度要求”

BIM问答|每周一梳理“住宅小区室外管线设计统一技术规定--地下室顶板覆土深度要求”

BIM问答|每周一梳理“住宅小区室外管线设计统一技术规定--地下室顶板覆土深度要求”

BIM问答|每周一梳理“住宅小区室外管线设计统一技术规定--地下室顶板覆土深度要求”

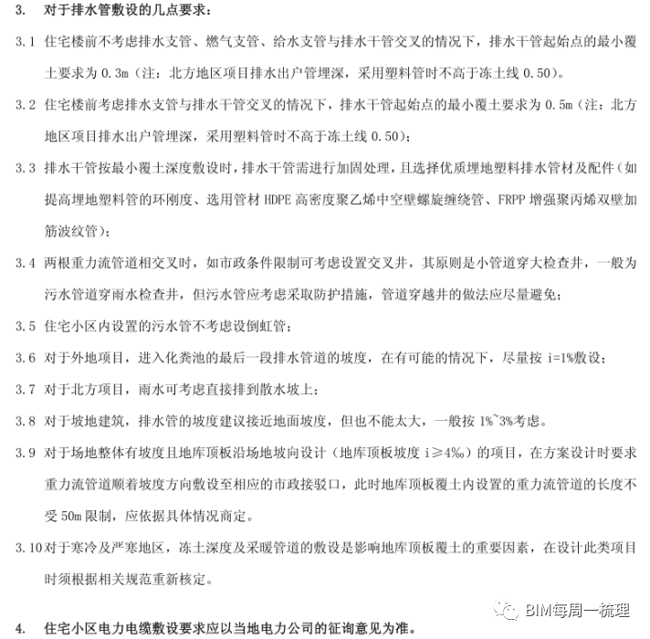
在BIM景观总图绘制过程中,我们需要考虑各项设计要素,包括场地竖向设计、小区道路设计、室外管线总图设计、植被景观设计等要素,本篇主要梳理了室外管线设计对顶板覆土要求的相关知识。文章转载自公众号:BIM每周一梳理

微信公众号:xuebim
关注建筑行业BIM发展、研究建筑新技术,汇集建筑前沿信息!
← 微信扫一扫,关注我们+
赞(0) 打赏
BIM建筑网 » BIM问答|每周一梳理“住宅小区室外管线设计统一技术规定--地下室顶板覆土深度要求”

BIM建筑网,更专业的BIM技术学习网站!

关注建筑新动态,分享建筑新技术

联系我们关于BIM建筑网

觉得文章有用就打赏一下小编吧

非常感谢你的打赏,我们将继续提供更多优质内容,让我们一起创建更加美好的网络世界!

支付宝扫一扫打赏

微信扫一扫打赏

扫码登录

微信「关注」,快捷登录
扫码关注后会自动登录
注册登录代表您已同意《用户许可协议》
账号登录 | 其他登录

|登录

找回密码

|账号登录注册