深圳市关于加大财政扶持力度促进建筑领域绿色创新发展若干措施(征求意见稿)
为贯彻落实《中共中央 国务院关于支持深圳建设中国特色社会主义先行示范区的意见》和习近平总书记对深圳重要讲话和重要指示批示精神,树立新发展理念,构建新发展格局,以全面绿色转型为引领,以绿色低碳发展为关键,围绕建筑领域碳达峰、碳中和目的任务,提升科技创新能力,促进我市建筑领域实现高质量发展,制定本措施。
一、提高绿色建筑与建筑节能项目发展质量
推动绿色建筑更高质量发展,计划到2025年,全市新建民用建筑和工业建筑全面执行绿色建筑标准,高星级绿色建筑占新建建筑比例达50%。持续推进既有建筑节能改造工作,重点推行合同能源管理模式实施节能改造,促进节能服务市场发展。集中对一批高能耗、低能效的建筑实施节能改造,降低建筑碳排放。积极开展超低能耗、(近)零能耗建筑试点示范,探索适合深圳地区的超低能耗、(近)零能耗技术路径和相关技术发展,进而提高建筑低碳节能工作的效果。通过对预拌混凝土、预拌砂浆绿色生产示范项目的资助,以点带面,推动行业绿色生产,促进节能减排和环境保护。
(一)鼓励发展高星级绿色建筑。对获得绿色建筑高星级标识,且具有良好的社会、环境、经济效益及引领示范效应的项目给予资助。
执行《绿色建筑评价标准》(GB/T50378-2014)、《绿色工业建筑评价标准》(GB/T50878)《既有建筑绿色改造评价标准》(GBT51141),按照建筑面积,二星级运行标识每平方米资助40元,单个项目资助上限为300万元;三星级运行标识每平方米资助60元,单个项目资助上限为400万元。资助金额均不超过申请项目建安工程费用的4%。
执行《绿色建筑评价标准》(GB/T50378-2019),按照建筑面积,二星级标识每平方米资助70元,单个项目资助上限为500万元;三星级标识每平方米资助100元,单个项目资助上限为700万元。资助金额均不超过申请项目建安工程费用的4%。
执行《绿色建筑评价标准》(SJG47-2018),按照建筑面积,金级运行标识每平方米资助60元,单个项目资助上限为400万元;铂金级运行标识每平方米资助70元,单个项目资助上限为500万元。资助金额均不超过申请项目建安工程费用的4%。
(二)推动超低能耗建筑项目建设。对达到现行国家或深圳市超低能耗或(近)零能耗标准,具有良好的社会、环境、经济效益及引领示范效应,且被认定为国家或深圳市超低能耗或(近)零能耗项目,按建筑面积,每平方米最高补贴150元,单个项目资助金额上限为500万元,不超过申请项目建安工程费用的4%。
(三)支持既有建筑实施节能改造。支持既有建筑(含公共机构等)实施节能改造。经节能量审核,单位建筑面积能耗下降20%及以上的,受益面积每平方米资助30元;单位建筑面积能耗下降10%(含)至20%(不含)的,受益面积每平方米等比对应资助15至30元。单个项目资助上限为300万元,资助金额不超过改造成本的40%。
(四)支持预拌混凝土、预拌砂浆绿色生产示范项目。对符合国家、广东省或深圳市预拌混凝土和预拌砂浆绿色生产相关标准实施技术改造升级,经主管部门评定获得绿色生产评价为三星级的深圳市预拌混凝土企业,按照项目改造升级投资总额(不含土建)的20%给予资助,一次资助金额不超过50万元。
(五)支持绿色建筑创新。对获得全国绿色建筑创新奖的项目给予奖励,其中一等奖奖励100万元, 二等奖奖励70万元,三等奖奖励50万元。
二、大力发展以装配式建筑为代表的新型建筑工业化
大力推进装配式建筑为代表的新型建筑工业化创新示范,提高建造水平、建造品质,打造一批装配式建筑精品工程,培育一批具备示范引领和带动作用的装配式建筑品牌企业,打通深圳市装配式建筑全产业链,提升装配式建筑产业发展水平,推动新型建筑工业化成为深圳建筑工程领域的主要建设模式。
(六)鼓励装配式建筑项目创新示范。对符合装配式建筑相关标准要求建设并竣工,经主管部门评定为装配式建筑示范项目,按其获评示范项目的等级给予资金资助。获评为国家装配式建筑示范项目,按建筑面积,国家AAA级每平方米资助100元,单个项目资助上限为800万元;国家AA级每平方米资助80元,单个项目资助上限为500万元。获评为广东省或深圳市装配式建筑示范项目,按建筑面积,国家或广东省AAA级、或深圳市评分90分及以上的,每平方米资助80元,单个项目资助上限为500万元;国家或广东省AA级、或深圳市评分80分及以上的,每平方米资助60元,单个项目资助上限为200万元。广东省、深圳市示范项目获评为国家示范项目后可予以补差。
(七)支持装配式建筑产业基地建设。对经主管部门批准授予装配式建筑产业基地称号,并在基地建设示范期内通过年度评估的深圳企业给予奖励。国家装配式建筑产业基地奖励100万元,广东省、深圳市装配式建筑产业基地奖励50万元。广东省或深圳市装配式建筑产业基地获评为国家装配式建筑产业基地后可予以补差,同一企业获广东省、深圳市装配式建筑产业基地的仅奖励1次。
三、促进建筑废弃物综合利用
通过对建筑废弃物减排与综合利用领域的项目予以认定并给予资金资助,以点带面,大力扶持建筑废弃物减排与综合利用行业的发展,提高建筑废弃物减排与综合利用水平,培育行业骨干企业,鼓励建筑废弃物减排和使用综合利用产品,促进和引导行业健康有序发展,规范与强化行业管理,实现建筑废弃物处置工作可持续发展。
(八)培育具备示范引领作用的建筑废弃物综合利用企业,推动综合利用设施高标准建设运营。对建筑废弃物综合利用率不低于 95%,综合利用产品纳入市建设主管部门发布的建筑废弃物综合利用产品目录,设施建设运营符合深圳市相关标准的建筑废弃物综合利用企业,经市建设主管部门评定为建筑废弃物减排与综合利用生产类示范项目,单个项目资助 200 万元,资助金额不超过项目专项费用支出的 30%。
(九)打造建筑废弃物减排与综合利用应用类示范项目,加快建筑废弃物综合利用产品推广应用。对总建筑面积 2 万平方米以上的房建类项目、总面积 2 万平方米以上的道路桥梁类项目、沿轴线方向投影面积 5000 平方米以上的隧道工程类项目,已应用的综合利用产品列入市建设主管部门发布的建筑废弃物综合利用产品目录,且在适用工程部位的使用比例≥90%,经市建设主管部门评定为建筑废弃物减排与综合利用应用类示范项目,单个项目资助200 万元,资助金额不超过项目专项费用支出的 30%。
(十)大力扶持建筑废弃物综合利用行业发展,推动建筑废弃物高质量、高效率资源化利用。对年设计处理建筑废弃物能力达到50 万吨以上(含本数),综合利用产品经认定且纳入市建设主管部门发布的建筑废弃物综合利用产品目录的建筑废弃物综合利用企业,对符合条件的企业,按照综合利用产品的实际应用量,每综合利用 1 吨建筑废弃物最高资助20 元,其中综合利用的建筑废弃物数量按照综合利用产品认定证书上的值进行计算。
四、加大建筑信息化技术应用
加大建筑信息化技术推广应用,以信息技术驱动建设领域创新发展,积极开展建筑信息模型(BIM)技术示范项目建设,建成一批信息化水平高的建筑工程,为新城建、智慧城市建设提供数据基础和技术支撑。
(十一)鼓励建筑信息模型(BIM)技术应用和示范推广。制定BIM技术应用示范项目认定办法,对符合国家、广东省和深圳市相关BIM标准和要求建设并竣工,经市主管部门评定为BIM技术应用示范项目,按其获评的示范阶段给予资金资助:获评为设计、施工单阶段应用示范项目,按建筑面积每平方米资助10元,单个项目资助上限为50万元;获评为设计-施工阶段全应用示范项目,按建筑面积每平方米资助20元,单个项目资助上限为100万元。设计、施工单阶段应用和设计-施工阶段全应用示范不予重复资助。
五、推进宜居城市建设发展扶持力度
推进绿色生态城区建设,鼓励全市重点区域及具备条件的区域按照绿色生态城区相关标准进行规划、建设,从城区规划的更高角度引导城乡建设绿色、低碳发展。推行绿色物业管理,引导企业实施技术改造,加强科学管理,积极开展以节能、节水、垃圾分类、环境美化、污染防治为主要内容的绿色物业管理活动。培育一批具有示范推广作用的宜居环境范例项目,改善人居环境,增强老百姓获得感和幸福感。
(十二)开展绿色生态城区建设。引导重点区域或符合条件的区域,在空间布局、基础设施、建筑、环境、交通、产业配套等方面,按照资源节约、环境友好的要求进行规划、建设、运营,通过国家或深圳市绿色生态城区评价的项目,给予单个绿色生态城区一星级资助 800 万元,二星级资助 1000 元,三星级资助 1200万元。
(十三)鼓励企业开展绿色物业管理。对获得深圳市级绿色物业管理评价标识,且具有良好的社会、经济效益及示范效应的物业项目,按照《绿色物业管理项目评价标准》(SJG50),一星级资助5 万元,二星级资助 10 万元,三星级资助 20 万元,总资助额不超过前一年度物业管理费总额的 20%。同一项目获得更高星级标识的,申请资助额度应当扣减之前已申请相应等级标识的资助金额。
(十四)提升人居环境。对获得中国人居环境范例奖的项目7一次性奖励 20 万元;对获得广东省宜居环境范例奖的项目一次性奖励10 万元。
六、推进工程建设标准高质量发展
激发市场活力,充分调动社会和企业积极性参与到高质量标准编制和标准示范项目建设中来,每年度发布优秀标准不少于 10部,进一步提升深圳工程建设标准国际化水平,推进粤港澳大湾区标准协同融合发展,打造标准实施示范建设示范案例,推进工程建设和城市建设高质量发展。
(十五)鼓励制定高质量、国际化工程建设标准。主导制定工程建设相关国际标准,单个项目资助 100 万元;参与制定工程建设相关国际标准,单个项目资助 50 万元;主导制定“一带一路”及粤港澳大湾区工程建设区域性标准,单个项目资助 70 万元;参与制定“一带一路”及粤港澳大湾区工程建设区域性标准,单个项目资助35 万元;主导制定工程建设国家相关标准,单个项目资助50 万元;主导制定工程建设地方标准,单个项目资助 40 万元;主导制定工程建设团体标准,单个项目资助 20 万元。
(十六)鼓励开展标准实施重点项目建设。围绕重点创新领域适用国家、本市及国际相关先进标准达到示范项目要求的工程建设项目,或参照国家相关政策开展本市工程建设类标准创新基地建设项目,单个项目给予不超过 300 万元的资助,且工程项目不超过建安工程费用的 3%、标准创新基地项目不超过总投入的30%。
七、鼓励开展工程建设科技创新活动
通过专项资金对科技示范工程、粤港澳大湾区及国际科技合作创新平台、重要建设科技奖项进行扶持,激发本市工程建设行业科技创新活力,推动科技创新能力提升。
(十七)鼓励发展建设科技示范项目。对科技示范工程给予500 万元的资金资助,且不超过工程建安工程费用的 3%。对粤港澳大湾区及国际科技合作创新平台,给予创新平台总投入 30%的金额资助,且单项资助金额最高不超过 200 万元。项目总投入金额以第三方会计事务所出具的审计报告为准。
(十八)支持项目申报重要建设科技奖项。对获得华夏建设科学技术奖的项目,特等奖奖励金额为 50 万元,一等奖奖励金额为30 万元,二等奖奖励金额为 20 万元。获得中国土木工程詹天佑奖的项目,奖励金额为 50 万元。
八、加大对绿色创新发展技术服务的支持力度
通过扶持科研开发与研究,激发本市工程建设行业科技创新活力,做好建筑领域绿色创新技术支撑,推动建筑科技创新能力提升。
(十九)加强建筑领域绿色创新研究。鼓励我市高校院所、企业、社会组织加强建筑领域科研开发和研究。对研究成果水平达到国内先进水平,创新性强,拥有核心专利产品和自主知识产权,通过查重、查新检测的项目,按照不超过研究投入的 50%给予支持,最高不超过 100 万元。
(二十)扶持评价机构开展标识评价。对主管部门认可的评价机构按规定开展绿色建筑标识评价,以宗地为单位,每宗地资助1 个标识。本市评价机构实施的绿色建筑评价,单个项目资助4 万元;对主管部门认可的本市外第三方评价机构评定的绿色建筑标识项目,对申报单位按规定支出的评价标识费用单个项目予以最高4 万元资助。对主管部门认可的评价机构按规定开展绿色生态城区标识评价,单个绿色生态城区项目评价资助 30 万元。
九、其他事项
(二十一)本措施规定的支持政策与深圳市其他支持政策不得重复享受。
(二十二)本措施涉及支持条款执行范围结合我市年度工作重点确定,具体以当年发布的申报指南为准。涉及支持项目具体条件,具体以配套文件及当年发布的申报指南为准。涉及支持比例和限额均为上限,实际支持比例和金额受年度资金预算总量控制。
(二十三)本措施由市住房和建设部门负责解释。因工程建设事业发展变化需要补充或取消扶持措施的,报市政府批准后执行。
(二十四)本措施自 XXX 年X 月 X 日起实施,有效期 5 年。
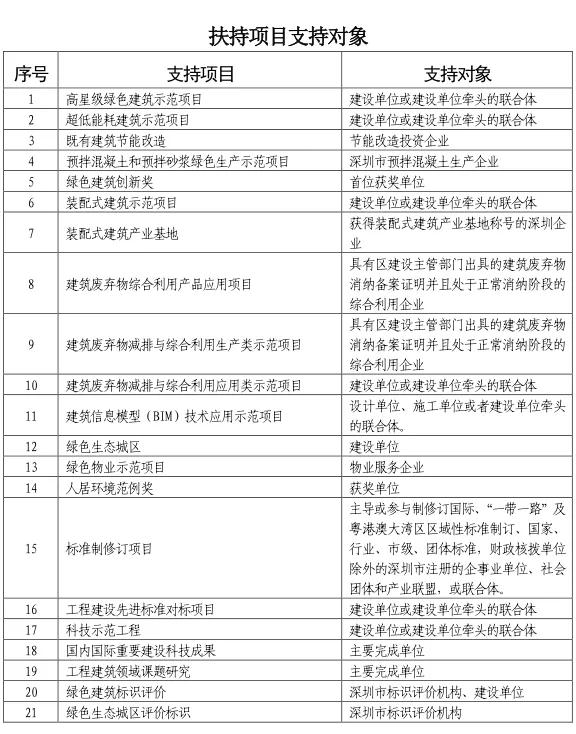
附件:扶持项目支持对象
来源:深圳住建部

BIM建筑网
