2019年7月8日,由上海市住房和城乡建设管理委员会公开发布《上海市装配式建筑单体预制率和装配率计算细则(征求意见稿)》(以下简称“新细则意见稿”)。让我们一起来快速地品读一下,相对于既有“上海市装配式建筑单体预制率和装配率计算细则(沪建建材[2016]601号)”(以下简称“原细则601号文”),新计算细则到底有哪些变化。
经初步解读发现,相对于“原细则601号文”,“新细则意见稿”由“一般规定”篇、“建筑单体预制率计算”篇和“建筑单体装配率计算”篇3部分内容组成。其主要变化或调整,简要概括如下:
适用范围新增了“框架-支撑”结构体系,使得计算细则的考虑范围更为广泛、全面和严谨,尤其是当结构采用普通支撑或耗能支撑等新技术时;
新增了“单体建筑采用不同的结构体系(类型)或复杂的结构体系时应分区计算再加权平均”的计算原则,明确了单体建筑结构分缝、分区段或分体系时的处理方法。
新增并前置强调了“预制梁与预制柱之间的结合部位以及预制梁端(梁身)可计入预制构件的后浇混凝土部分”的条款及适用范围。
调整方法一(“体积占比法”) 计算单体预制率时的计算公式,增加了“构件修正系数”项,定性提高了预制率实现的可能性;明确外围护墙体中含有砌筑墙体时,砌筑墙体体积须计入计算公式分母中,一定程度上是在鼓励和提倡外围护墙体采用非砌筑的做法。
明确方法一(“体积占比法”)预制率的计算方法不仅适用于混凝土结构,也适用于钢结构。进一步确定了体积计算时可以计入分子的各种体积情形,诸如:在工厂与预制构件一体化集成的保温层、减重层、空心部分的体积,叠合构件的预制BIM建筑构件体积可包含叠合现浇层部分,以及免模免撑现浇板、免模现浇板可取现浇板整体厚度来计算预制构件的体积。
基于不同的结构体系(类型)给出了方法二(权重系数法)计算单体预制率中权重系数的表格数值,并做了相应的数值调整。
调整了建筑单体装配率的计算公式,提升并细化内装部品的计算规则和考虑因素;整体考虑内装权重系数为0.5,使得装配式建筑集成化的概念更为凸现。
具体变化如下:
一、一般规定篇
1、条款由原来的2条增添至5条;
2、计算细则的适用范围增添了“框架-支撑”结构体系一项,使得计算细则能适用的结构体系范围更为广泛、全面和严谨,尤其是当结构将采用普通支撑或耗能支撑等新技术时。将“钢-混凝土组合结构”扩展至更为广泛意义上的“组合结构”,表述上更完整、更严谨,适用范围更广些。
3、明确了单体建筑因结构分缝而分区段单独计算再加权平均的计算原则,并规定了单个分区段最低预制率25%或装配率45%的要求:“若单体建筑因结构缝分隔出的两个及以上区段采用不同结构体系(类型),可先按单一结构体系(类型)计算出各区段预制率、装配率,再根据各区段地上建筑面积加权平均。单体建筑由结构缝分隔出的各区段预制率不得低于25%或装配率不得低于45%。”
4、明确了单体建筑中采用多种结构类型时的单体预制率及装配率的计算原则,基本类似地为分别按照分区结构类型分别计算再面积加权平均:“若单体建筑中混合采用混凝土结构、钢结构等多种结构类型,该单体预制率、装配率可按不同的结构类型进行分区(分区边界处构件可共用),各区域分别按单一结构类型计算后,再根据各自地上建筑面积加权平均。”
5、具体明确了可以计入预制构件的后浇混凝土的范围,诸如:预制框架柱和框架梁之间的梁柱节点核心区、预制梁端或梁身不超过1倍梁高长度的后浇混凝土。
点评:阐述清楚了结构分区的计算原则和办法,但:1)尚未规定出单体建筑的最低预制率(装配率)的具体数值;2)是否存在单体建筑的若干分区预制率或装配率分值不足而另一部分满足的情形?3)单体建筑中采用不同结构类型的比例或可能性到底有多大,其本身的这种做法是否合理,是否不应当鼓励此种情形的存在?毕竟这对结构设计或计算分析可能存在着难以说清的结构受力机理或界限划分,诸如阻尼比的取值问题等。
二、建筑单体预制率计算篇
1、单体预制率的定义。
相对于“原细则601号文”,此次“新细则意见稿”更为明确地指出了是主体结构和外围护结构的范围下预制构件部分的材料用量与对应结构材料总用BIM设计量的比值;
2、单体预制率的计算方法或公式
依然有两种计算方法,方法一“体积占比法”和方法二“权重系数法”。各自的对比变化逐条如下:
1)方法一“体积占比法”的调整变化
(1)关于方法一“体积占比法”的适用范围。原“细则601号文”指出,方法一仅适用于混凝土结构,而“新细则意见稿”则明确指出方法一不仅仅适用于混凝土结构,也适用于钢结构;明确了钢结构构件体积算法为外轮廓体积法。进一步考虑或放开了体积计算时可以计入分子的各种体积情形,诸如:在工厂与预制构件一体化集成的保温层、减重层、空心部分的体积,叠合构件的预制构件体积可包含叠合现浇层部分,以及免模免撑现浇板、免模现浇板可取现浇板整体厚度来计算预制构件的体积。由此可见,当采用叠合构件时,分母不发生变化,而分子因可以考虑叠合现浇层计入而使得计算分值有所增加。如此做法,则可以从一定程度上促进此类技术的推广与应用。
(2)方法一“体积占比法”的计算公式中的增添考虑项。公式中着重增加了考虑构件类型的构件修正系数。见下述公式:
其中,构件修正系数的数值回归理性,且也发生了较大的变化。比如,全预制墙体的修正系数由原来的0.9调整为1.0(当墙体为预制夹芯保温墙体时,则修正系数由原来的0.95将调整为1.05,考虑了集成保温因素的效应);再比如全预制楼板,由原来的0.9调整为1.0;明确并增加了钢筋混凝土叠合板的修正系数为0.5, 以60mm厚预制、叠合现浇70mm厚的叠合楼板为例,相对于之前的计算方法,则叠合板的预制贡献值可能有所增加。之所以增加了构件修正系数进入计算公式,很大的可能性是为了平衡因增加了部分空心体积或叠合现浇层部分等计入分子而使得总分值增加不至于过大(如前述的叠合楼板)。
(3)具体明确地定义和细化了“构件”、“体积”及“围护墙体”的概念和范畴。非承重内隔墙不在“构件”范围内,不计入分母;外围护墙体包括承重墙和非承重墙,均应计入构件范畴,无论该墙体是预制或非预制墙体,均计入分母;特别强调外围护墙体为砌筑墙体时,则此墙体体积应计入分母;此类砌筑墙体,因计入分母而无法计入分子,使得分项计算分值偏低,故此计算细则可能是提倡和鼓励非承重围护非砌筑的做法,而不鼓励砌筑围护墙体的使用。开放式阳台栏板、外廊栏板等不属于围护墙体,故应不计入分母。
(4)明确洞口扣除的问题。体积计算中,砌筑外围护墙体中的面积大于1平方米的门窗洞口应扣除(规定的通高窗除外),其它墙体不扣除门窗洞口体积;板类构件体积计算时,面积大于1平方米的洞口在分子分母均应扣除。
(5)明确围护幕墙体系及通高窗的墙体厚度取值问题,按照200mm厚进行计算。
2)方法二“权重系数法”的调整变化
(1)计算公式的表现形式基本相同。但其中每一项系数的取值和界定表述得更为清晰合理。列出了构件处于不同结构体系时的预制率权重系数数值。举例说明,框架结构中的梁、柱、板、墙的权重系数分别由原来的梁0.22、柱0.1、楼板0.28、墙0.27各自调整为梁0.25、柱0.2、楼板0.25、墙体0.25;而在框-剪结构中,梁、柱、板、墙的权重系数则分别由原来的梁0.4、柱0.2、楼板0.25、墙0.10各自调整为梁0.3、柱0.15、楼板0.30、墙体0.20;对于剪力墙结构而言,梁、板、墙的权重系数分别由原来的梁0.08、楼板0.24、墙0.60各自调整为梁0.10、楼板0.30、墙体0.55;从下述表格数值可以看到的一个基本的趋势是:新旧细则中构件的权重系数随不同的结构体系而发生不同的变化,但规律不明。
(2)取消或删除了女儿墙、凸窗等单独项的构件修正系数,将其分别并入墙体之中;明确凸窗等非常规项的构件修正系放大系数的适用条件。
(3)关于预制构件比例的问题。明确板的计算需要扣除面积大于1平方米的洞口;以及各类构件统计计算时的计算规则诸如,凸窗计算需要按照外轮廓平面轴线长度统计、通高窗长度计算至窗边。预制构件比例的具体计算方法,原601号文的定义中,分别是按照墙体墙线总长度、预制柱构件根数(数量)、预制梁构件总长度等指标进行计算,且计算是以建筑的轴线为基准进行。而新细则征求意见稿中则明确为按照水平面轴线长度、构件中心线长度、水平投影面积等确定。发生较大变化的是柱、楼梯等,由数量比值变化为长度或面积比值。
三、建筑单体装配率计算篇
1、单体装配率的定义
相对于“原细则601号文”的定义,此次“新细则意见稿”有所变化,由原来的“数量(或面积)的比率”调整为“综合比例”,涵盖的内容由“预制构件、建筑部品”细化明确为“主体结构、外围护、内装部品”3项,逐渐靠近国标评价标准的涵盖项。
2、单体装配率计算公式
“原细则601号文”的计算公式为:
由此可见,此次公式的调整或更新,突出明确并细化了内装在装配率中的贡献因素,权重取值0.5;在内装部品预制比例计算中,又同时考虑了各自项的修正系数。
3、构件或部品(技术)比例
相对于“原细则601号文”,“新细则意见稿”更为具体、更为详细地列出了每一项的计算公式和方法。其中变化比较大的项主要有:
1)预制内隔墙,由原来的墙体墙线长度,细分调整为饰面干法处理和非干法处理两种情形,均为墙体长度之和,不扣除洞口;
2)集成式厨房和集成式卫生间,由原来的“数量之比”条调整为“面积之比”;
3)增加了“装配式楼地面”项,且为“面积之比”;
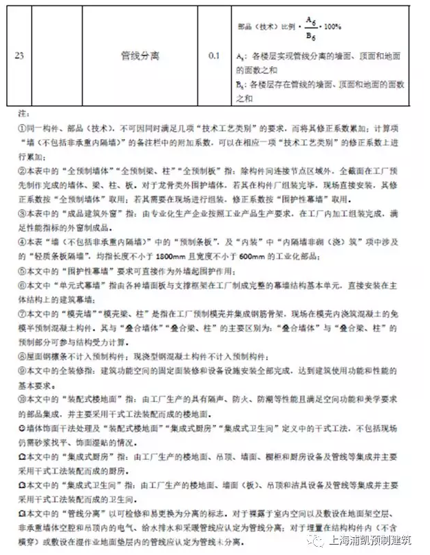
4)集成管道井、集成排烟道调整为“管线分离”,且为墙面、顶面及地面之和之比、
5)单元式幕墙,已归并为“墙体”类型,不再纳入部品部件范畴。
6)全装修项,由原来的面积之比调整为“全部做到时为1,否则则为0”,相对而言,收紧了要求。(条文为:1、对于公共建筑,公共区域均实施全装修时部 品(技术)比例为 1,否则为 0;2、对于居住建筑,套内均实施全装修时部品(技 术)比例为 1,否则为 0。)
结语点评
相对于“原细则601号”文件,“新细则意见稿”的变化与调整,应该是做了更为具体、明确的条文规定,补充、扩展和完善了更为丰富的内容,显得更加科学、合理、严谨、理性,同时,也进一步凸显了装配式建筑中内装部品的因素或贡献,使得装配式建筑实为集成化、系统化工程更为真实,而且大框架上与国标《装配式建筑评价标准》(GB/T51129-2017)更为贴近、吻合,使得上海市地方标准与国家标准愈发一脉相承、保持一致。
【附新细则征求意见稿原文】

BIM建筑网










