近日,为落实工程建设标准改革的总体要求,推进工程建设绿色高质量发展,保障工程质量安全,促进产业转型升级,加强生态环境保护,按照工程建设规范体系和术语标准体系总体规划,住房和城乡建设部组织制定了《2019年工程建设规范和标准编制及相关工作计划》。
其中将于2019年12月完成——
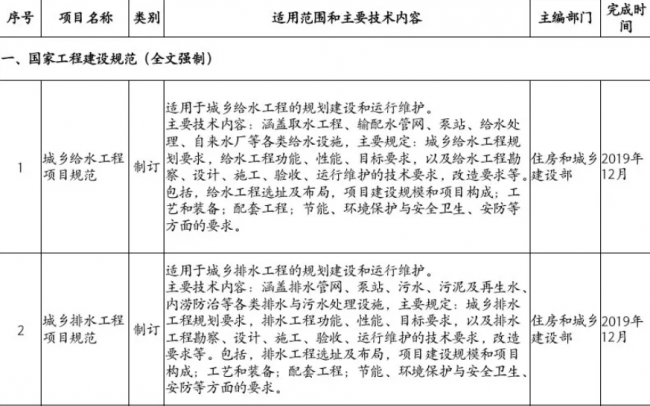
由住房和城乡建设部主编的国家工程建设规范(全文强制)包括:
1.《城乡给水工程项目规范》
2.《城乡排水工程项目规范》
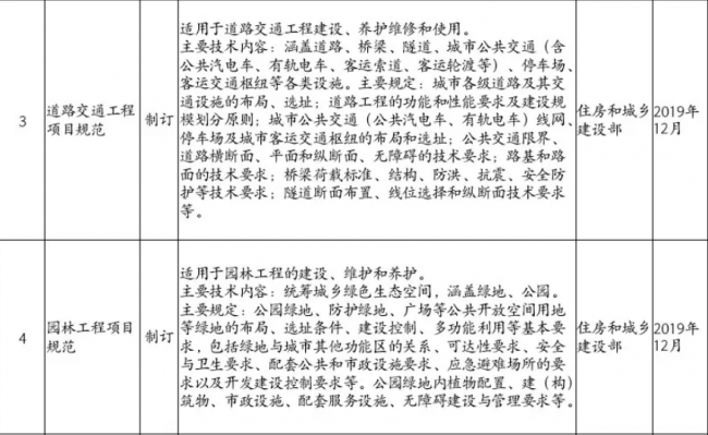
3.《道路交通工程项目规范》
4.《园林工程项目规范》
5.《市容环卫工程项目规范》
6.《生活垃圾处理处置工程项目规范》
7.《住宅项目规范》
8.《非住宅类居住建筑项目规范》
9.《特殊设施项目规范》
10.《历史保护地保护利用项目规范》
11.《民用建筑通用规范》
12.《工程勘察通用规范》
13.《工程测量通用规范》
14.《工程结构通用规范》
15.《无障碍通用规范》
16.《混凝土结构通用规范》
17.《砌体结构通用规范》
18.《钢结构通用规范》
19.《组合结构通用规范》
20.《木结构通用规范》
21.《建筑与市政工程抗震通用规范》
22.《建筑环境通用规范》
23.《建筑节能与可再生能源利用通用规范》
24.《建筑电气与智能化通用规范》
25.《建筑给水排水与节水通用规预制装配式范》
26.《市政管道通用规范》
27.《施工脚手架通用规范》
28.《建筑与市政工程施工质量控制通用规范》
29.《建筑与市政施工现场安全卫生与职业健康通用规范》
30.《既有建筑鉴定与加固通用规范》
31.《既有建筑维护与改造通用规范》
32.《建筑和市政工程防水通用规范》
将由住房和城乡建设部参与主编的国家工程建设规范(全文强制)包括:
33.《建筑防火通用规范》
34.《消防设施通用规范》
将由住房和城乡建设部主编的工程建设国家标准包括:
1.《工程建设基本术语标准》
2.《建筑术语标准》
3.《公共交通工程术语标准》
4.《市政工程术语标准》
5.《市容环境卫生和园林绿化工程术语标准》
6.《装配化施工住房保障与房地产术语标准》
7.《工程结构术语标准》
8.《勘察测量与岩土工程术语标准》
9.《建筑设备术语标准》
将由住房和城乡建设部参与主编的工程建设国家标准包括:
10.《消防工程术语标准》
《工作计划》部分内容如下
文章来源:中国建设报

BIM建筑网













